All published articles of this journal are available on ScienceDirect.
Modelling Multimodal Export Logistics Performance under Institutional and Strategic Pressures: Evidence from the EEC Corridor of Thailand
Abstract
Introduction/Objective
This research introduces the joint effects of institutional pressures, business strategies, and transportation performance on logistics performance and sustainability outcomes in the Thai EEC region. We examine the multimodal dynamics between export logistics and strategic typology in relation to sustainability transformation to connect institutional theory and strategic typology, thereby linking the two frameworks.
Methods
We selected a sequential mixed-methods approach. Quantitative data were collected from 450 companies that export their products. Confirmatory Factor Analysis (CFA) and Structural Equation Modeling (SEM) were used to validate the conceptual framework. Model fit indices and path coefficients were used to test the hypotheses.
Results
SEM analysis reveals evidence for institutional pressures (β = 0.458, p < 0.001), transportation performance (β = 0.351, p < 0.001), and business strategy (β = 0.172, p = 0.006); the strong positive contribution of these variables is also significant for logistics performance. Logistics performance is a strong predictor of sustainability outcomes (β = 0.907, p < 0.001). As such, this model accounts for a large amount of heterogeneity and can explain a sizeable proportion of logistics performance and sustainability characteristics through statistically significant relationships.
Discussion
The results imply that the institutional mechanisms represent both challenges and enablers of strategic adaptation, and that logistics capabilities constitute driving factors for sustainability. Cross-case comparisons of cases beyond ASEAN further enhance these findings, and the current research is evaluated considering the international dialogue on sustainable freight frameworks.
Conclusion
Compared to previous works, this study includes the concept of institutional isomorphism and strategic typology, which make a theoretical contribution to the multimodal logistics of developing countries. For policymakers and managers who are concerned with regulatory–strategy alignment and multimodal transformations that support sustainability transitions, the validated framework could be very useful.
1. INTRODUCTION
1.1. Background and Problem Statement
Competitiveness in international business now depends more and more on efficient and sustainable functioning of multimodal logistics systems for efficiency and sustainability [1-3]. On the other hand, rapid industrialization and export growth have put pressure on logistics infrastructure in emerging economies such as Thailand, particularly in the Eastern Economic Corridor (EEC), which is the most strategic national logistics hub [4-6]. Despite persistent investment in ports, rail, and road infrastructure, logistics costs and multimodal coordination remain high due to fragmented infrastructure, threatening efficiency and sustainability objectives [7-10].
Indeed, to date, most previous research in this field has examined institutional, business, and transportation performance separately, taking these forces into account independently and ignoring their combined influence on logistics performance in the complex multimodal context [11-13]. In addition, the evidence in this literature is predominantly derived from developed countries rather than emerging market corridors with stronger institutional dynamics and regulatory intervention, and the results of studies conducted in emerging markets remain underrepresented and underemphasized. This gap in theory and empirical research restricts the design of sustainable multimodal transport policy in the developing world [14-16].
In addition, available evidence is heavily weighted towards advanced economies, whereas validation in emerging-economy corridors, where institutional pressures and policy interventions are most pronounced, is often limited [3, 17, 18]. This gap is critical for the EEC of Thailand, which serves as a key testbed for multimodal logistics reform in the South East Asian region [4, 6, 19].
From this background, the research here derives and validates a performance model as a robust instrument that measures institutional pressures, business strategies, and transportation performance as essential precursors of logistics performance that ultimately drive sustainability results. Using data from 450 export-oriented firms, the model is tested through Confirmatory Factor Analysis (CFA) and Structural Equation Modeling (SEM) techniques to gain strong empirical knowledge [20-24].
This study contributes to the literature in three main ways. First, the research advances institutional theory by showing how coercive, normative, and mimetic pressures affect logistics behavior together in an emergent economy setting [10, 11, 13]. Second, it combines institutional and strategic typology perspectives, providing a comprehensive account of logistics transformation [25-27]. Third, it offers policy-relevant data to underpin multimodal reform efforts in the Thai EEC context, with broader implications for sustainability transitions in similar regional settings [4-6].
1.2. Institutional Isomorphism in Multi-modal Transportation: An Exemplary Framework for Achieving Operational Excellence and Promoting Sustainable Practices
Institutional Isomorphism in Multi-modal Transport: A Model for Operational Excellence and Sustainable Development. Theoretical frameworks that help illuminate organizational transformations in logistics practices and align them with a wider socio-political and economic context include institutional isomorphism. Building on this theme, we find that some institutions are more institutional in nature and thus more motivated and focused on the needs of their local communities than more generic global models. The theory proposes that firms confront three institutional forces, coercive (regulatory mandates), normative, and mimetic, which together affect organizational behavior and can either hinder or drive it [10, 11]. Recent studies likewise reveal how these forces take shape in emerging markets. For one, Xin [28] points out that from an operational point of view in emerging economies, the pressure exerted on a firm by institutions must be one of the most crucial factors driving companies’ strategic logistics transformation. The result is a process where firms in multimodal settings become more environmentally adaptive and innovative as a result of this environment. Within the multimode transportation arena, these drivers affect the behavioral modes of logistics parties in adopting technological, environmental, and safety innovations. A combination of coercive forces from national transport regulations forces companies to meet emission targets [18], normative requirements lead to the standardization of operational criteria [29], and mimetic demands also cause companies to imitate firms that are viewed as “leaders” in green logistics and digital transformation in the field [13]. International applications of such theories, such as a green logistics approach in China [12], intelligent transport in Europe [30], and integrated ticketing in Sweden [31], offer empirical examples that support the explanatory effectiveness of institutional theory. In support, Zhang et al. [32] demonstrated that coercive and normative forces are relevant to environmental performance via supply chain integration of Chinese logistics companies, thus confirming the validity of the application of Structural Equation Modeling (SEM) in this field. Similarly, Sonar et al. [33] presented how institutional pressures, namely coercive and mimetic, as well as regulatory clarity and industry peers’ pressure, motivate the sustainable logistics implementation behavior of Indian SMEs in these sectors, indicating that these factors serve as agents for organizational change. Examining these institutional drivers, companies and policy-makers can progress from reactivity in the compliance phase toward a strategic adaptation process and the establishment of sustainable logistics in multimodal systems, with a view toward long-term competitive advantage and sustainable logistics development [34, 35].
1.3. Measurement of Performance in Transportation and Logistics Management
Maintaining high effectiveness in performance measurement is crucial when designing multimodal logistics systems, where complexity and coordination are high. Performance indicators for transport (e.g., delivery speed, reliability, flexibility, order fill rate) have a strong basis in customer satisfaction scores and competitive position [15, 36]. Flexibility enables businesses to handle fluctuations in demand, and reliability delivers consistent service levels [37, 38]. However, the dimensions of logistics related to efficiency, agility, strategic differentiation, and effectiveness cannot be considered the sole drivers of performance measurement, as they help in optimizing resources, enabling rapid market response, and reaching organizational objectives [14, 39]. They are complementary, with the former resulting in improved logistics and transportation efficiency, and the latter contributing in turn [40]. This requires a systems-level approach, especially for multimodal contexts, where mode-specific and cross-modal interactions must be assessed concurrently [9, 41]. Unified frameworks must consider quantitative as well as qualitative mechanisms, using standard KPIs to make comparisons across modes, and Balanced Scorecard and DEA to enable holistic and benchmark-driven approaches [42, 43]. It is important to ensure these metrics align with industry benchmarks and strategic priorities for continuous improvement, investment planning, and policy alignment in multimodal logistics ecosystems.
1.4. Exploring Business Strategies in Multi-modal Transportation
Business strategy is one of the central pillars for logistics companies to cope with the various and turbulent conditions of multimodal transport. The Miles and Snow typology assigns categories-Prospectors, Defenders, and Analyzers-to strategic options [25]. New research by Arora et al. [27] highlights that the underlying efficiency of the typology in transportation logistics derives from the position of its transportation partners, according to which they can mitigate environmental and technological problems. Prospectors are open to new concepts, take on new risks, and often endorse new multimodal schemes whose construction is executed with a certain level of uncertainty [44]. Defenders, by contrast, are concerned with cost and continuity and are not as responsive to changes in regulations or technologies [45]. Analyzers combine these approaches to preserve (but not replace) adaptive traits and continuity [26]. In the face of changes, strategic considerations are influenced by external environments, which include [46, 47] digitalization and sustainability interests, regulations, and customer behavior. Multimodal systems have developed into a more flexible model-based structure, shared platform, and collaborative approach, and the traditional boundaries of strategy have been stretched every step of the way [48]. Hybrid and agile approaches, where organizations innovate without losing operational resilience, are important for this unity [49]. This is especially important for environments featuring digital technology intertwined with environmental policy, where singular orientations take a backseat to hybrid designs in the more agile and integrated multimodal ecosystem [50]. The typologies of strategic positions and contextual factors suggest that logistics needs to be integrated in the direction of long-term competitiveness and sustainable transport. Strategic flexibility is identified as another vital factor influencing sustainability performance for increasingly complex logistics firms that face pressure from institutions and digital platforms [51].
1.5. A Comprehensive Approach to Sustainability in Multi-modal Transportation
For sustainability, multimodal transport is a holistic, system-level approach. One way of promoting multimodal transport sustainability is through integrating social, economic, and environmental dimensions. Accessibility, safety, and equity play a strategic role in maintaining and promoting social sustainability and should ensure mobility for everyone, reduce accidents, and provide equal access for all socio-economic groups [52]. Economically, sustainable multimodal systems involve innovative financing arrangements characterized by cost-effective, sustainable, and congestion-reducing solutions, requiring infrastructure development along with intersectoral cooperation [53, 54]. Environmental sustainability entails emission and noise reduction, resource minimization (e.g., low-emission vehicles, route optimization, modal shift initiatives, renewable resources, and green infrastructure). It requires systems-oriented governance innovation, a strong policy framework, and advanced technology to achieve an integrated approach [55]. Activities such as life-cycle assessment tools and sustainability indicators help maintain evaluation and monitoring; stakeholder education is necessary, and the continuous development of a sustainable transportation culture over the long term cannot be overlooked [56, 57]. Therefore, a multimodal logistics system in a sustainability-based integrated fashion can achieve far greater operational sustainability, along with social and environmental value.
1.6. An Analysis of the Opportunities and Challenges for Multi-modal Transportation in the Eastern Economic Corridor (EEC) of Thailand
A key destination for foreign investment, Thailand’s EEC has been central to how the region aligns to attract foreign capital and remain competitive in high-value sectors and advanced logistics infrastructure [5]. The EEC agenda has a multimodal transport policy - for example, port expansion and linkages between high-speed rail and intermodal logistics hubs - to reduce logistical expenditures and enhance cross-border trade [58]. However, significant hurdles remain, mainly land acquisition, mitigation of environmental impacts, capital-intensive infrastructure, and bureaucratic fragmentation [5, 59, 60]. To this end, investment in intelligent transportation systems (ITS), public-private collaboration, and transport policies consistent with the needs of industrial clusters is necessary for the success of EEC multimodal development [61]. Conversely, sustaining long-term viability requires that sustainability principles become deeply ingrained and that investment in human capital supporting system convergence and adaptive logistics oversight is ensured. Accordingly, this is why the EEC constitutes a productive testbed and a nascent strategic priority for Thailand in constructing intelligent and sustainable integrated multimodal transport systems throughout the region.
1.7. The Convergence of Industrial Estates and Multi-modal Transportation: An Analysis of Pathum Thani Province
Near Bangkok, Pathum Thani Province is becoming a dense center of the industrial region, characterised mainly by electronics, automotive, and food processing clusters [4, 62]. Logistical infrastructure remains primarily road-based and suffers from traffic jams and poor multimodal integration, which are key problems of transportation infrastructure in the Eastern Economic Corridor [63, 64]. Weak rail connections and the underutilization of inland waterways reduce operational efficiency and export scalability [65]. Combining multimodal solutions, such as intermodal terminals, reinforced rail infrastructure, and improved water routes, could serve as a viable solution [66, 67]. ITS has the potential to further enhance coordination among transportation modes for real-time monitoring, decision-making, and load balancing [68]. Anticipated benefits include lower logistics costs, enhanced supply chain flexibility, increased regional competitiveness, and measurable decreases in environmental externalities [3, 6, 69, 70]. Thus, Pathum Thani is viewed not only as a logistics bottleneck but also as a strategic opportunity to showcase integrated multimodal transport in the Thai export economy.
1.8. Conceptual Framework and Hypotheses
Drawing on the theoretical framework of institutional theory and strategic typology, along with previous empirical studies of multimodal transport and logistics performance, this paper proposes a comprehensive conceptual framework. This model posits that institutional pressures, business strategies, and transportation performance are important antecedents of logistics performance. In turn, logistics performance significantly predicts sustainability performance across economic, social, and environmental dimensions. The proposed model is shown in Fig. (1), which depicts the hypothesized causal relationships between the five latent constructs. In particular, four hypotheses emerge as follows.
H1: Institutional pressures positively influence logistics performance.
H2: Business strategies positively influence logistics performance.
H3: Transportation performance positively influences logistics performance.
H4: Logistics performance positively influences sustainability outcomes.
The proposed conceptual framework is illustrated in Fig. (1). The model integrates three exogenous constructs-institutional pressures, business strategy, and transportation performance-and examines their direct effects on logistics performance. Logistics performance, in turn, is hypothesized to strongly influence sustainability outcomes. The directional arrows in the figure correspond to the study hypotheses (H1–H4), linking institutional and strategic factors with performance and sustainability dimensions.

Proposed conceptual model.
Outside the ASEAN region, institutional-level factors underpin logistics change across geographies. For instance, a survey of logistics operators in Brazil established that institutional pressures are a major driver of green logistics activities and efficiency performance, with coercive and normative processes evident in emerging markets universally [71]. Recent evidence to the same effect comes from Latin America and the Middle East, indicating that institutional formalization and cultural strength lead to increased agility and logistics performance, reinforcing the theoretical argument that institutional design acts as a catalyst for competitiveness in transitional markets [72]. In Europe, empirical work has found that regulation and industrial norms pressure shippers and logistics service providers to adopt green supply chain practices, highlighting the cross-continental relevance of institutional isomorphism and sustainable practices [73]. Research into national institutional quality at the macro level suggests that strong governance environments enhance logistics performance and facilitate participation in global value chains [74]. Together, these findings demonstrate that the convergence of institutional theory and strategic dimensions, as evidenced in this report, is beneficial not only to regional scholarship but also to international research on how institutional mechanisms and strategic orientation jointly shape logistics performance and sustainability outcomes.
2. MATERIALS AND METHODS
2.1. Research Design and Procedure
The research used a sequential, mixed-methods design consisting of two phases. This included in-depth expert interviews to contextualize institutional and strategic constructs in Phase 1. The quantitative validation came from a survey of 450 firms (Phase 2). Construct validity was examined using AVE, CR, and HTMT. The construction of the model was performed in line with the well-accepted SEM guidelines in logistics literature [24].
2.2. Sampling Strategy and Sample Size Determination
Stratified random sampling was applied to a population of 3,798 firms in Pathum Thani. Using the Yamane [20] formula, the minimum required sample size was 362 firms. To improve power and offset nonresponse, the target was increased to 450. This size met Cohen [75] power analysis and Westland [23] SEM thresholds. With five latent variables and 19 observed indicators, at least 112 responses were required. The final sample of 450 exceeded reliability and SEM requirements.
2.3. Instrument Development and Validation
Instrument development followed five steps: (1) item generation from the literature, (2) expert validation by five scholars, (3) pilot testing with 30 firms outside the sample, (4) Exploratory Factor Analysis (EFA), and (5) Confirmatory Factor Analysis (CFA). Items with item–total correlations below 0.40 were revised or removed. All items used a five-point Likert scale (1 = strongly disagree; 5 = strongly agree).
2.4. Data Collection
The data were collected through a self-administered questionnaire between January and March 2024. During follow-up emails and on-site visits, 450 valid responses were received. The questionnaire was administered to adult participants voluntarily and included only non-sensitive items related to logistics management perceptions, organizational practices, and operational factors. Responses were anonymous, and no personally identifiable information was gathered, to protect confidentiality.
According to the institutional guidelines of Rajamangala University of Technology Thanyaburi (RMUTT), anonymous, minimal-risk survey research of this nature is eligible for exemption from full ethical review. Therefore, formal IRB approval was not required for this study. Nonetheless, standard ethical safeguards were applied: participants were informed of the study’s objectives, assured that participation was voluntary, and informed of their right to withdraw at any time without penalty.
2.5. Analytical Techniques and Model Testing
Statistical analysis was carried out using Jamovi 2.4 with the SEM module (GAMLj). The following methods were used. For the measurement model, Confirmatory Factor Analysis (CFA) was applied to ensure that constructs are valid (RMSEA < 0.08; CFI/TLI > 0.90). Structural Equation Modeling (SEM) with Maximum Likelihood Estimation (MLE) was performed to verify hypothesized paths between constructs. The model fit indices RMSEA, CFI, TLI, NFI, IFI, and PNFI were used. All major statistical assumptions were checked before fitting the model. Multivariate normality was examined with skewness and kurtosis statistics, and multicollinearity with variance inflation factors (VIF < 3.0). Homoscedasticity was tested using residual scatterplots, and Harman's single-factor test for common method bias indicated that a single factor did not account for the majority of variance (i.e., < 40%).
2.6. Latent Constructs and Indicators
The final model included five latent constructs: Institutional Pressure, Business Strategy, Transportation Performance, Logistics Performance, and Sustainability. Reliability was strong (Cronbach’s alpha = 0.796–0.907). Most AVE values exceeded 0.50; transportation performance (AVE = 0.494) was slightly lower but retained due to theoretical relevance and composite reliability.
3. RESULTS
3.1. Analysis of Respondents' General Characteristics
As an illustration, the overall respondent profile reflects strong organizational representation, as 94.5% of the 450 participants were managers-either department managers (47.6%) or factory-level executives (46.9%). The remaining few were environmental officers (2.7%), top executives (2.2%), and entrepreneurs (0.7%). This implies a respondent pool closely connected with the day-to-day operations of the enterprise. Regarding firm size, 64.7% reported capital investment of 50–200 million baht, 31.1% reported capitalization exceeding 200 million, and only 4.2% reported capitalization below 50 million, indicating that 95.8% of this sample consists of medium- to large-scale enterprises. Trade orientation: 76.7% of the firms engage in both imports and exports, 12.4% solely export, and 10.9% solely import. Importantly, there were no respondents operating purely in domestic markets, indicating a high international profile of the sample. These features support the importance and position of the selected firms as strategic indicators for investigating multimodal logistics performance and export competitiveness in the Thai EEC.
3.2. The Structural Equation Model (SEM) is a Sophisticated Statistical Method Employed to Investigate the Causal Connections between Latent Concepts and Observable Phenomena. (observable variables)
The hypothesized structural model demonstrated an excellent fit to the data. As shown in Table 1, the RMSEA value of 0.048 is below the 0.05 threshold, indicating a close fit (Hu & Bentler, 1999). The CFI (0.973), TLI (0.968), NNFI (0.968), and RNI (0.973) all exceed the recommended cut-off of 0.95, further confirming model adequacy [76]. Similarly, the NFI (0.948) and RFI (0.939) fall within the acceptable range, while the PNFI (0.804) suggests satisfactory parsimony. Collectively, these indices provide strong evidence that the proposed model is statistically sound and well-suited for hypothesis testing [21].
| User Model versus Baseline Model | Model |
|---|---|
| Root Mean Square Error of Approximation (RMSEA) | 0.048 |
| Comparative Fit Index (CFI) | 0.973 |
| Tucker-Lewis Index (TLI) | 0.968 |
| Bentler-Bonett Non-normed Fit Index (NNFI) | 0.968 |
| Relative Non-centrality Index (RNI) | 0.973 |
| Bentler-Bonett Normed Fit Index (NFI) | 0.948 |
| Bollen's Relative Fit Index (RFI) | 0.939 |
| Bollen's Incremental Fit Index (IFI) | 0.973 |
| Parsimony Normed Fit Index (PNFI) | 0.804 |
In Table 2, the Standardized Path Coefficient (β) shows the magnitude and direction of the relationship between variables, ranging from -1 to +1. A positive value indicates a positive relationship (as the predictor variable increases, the outcome variable increases), while a negative value indicates a negative relationship (as the predictor variable increases, the outcome variable decreases). The higher the absolute value, the greater the influence.
| - | Dep | Pred | β(std) | z | 95% CI | p | Result |
|---|---|---|---|---|---|---|---|
| H1 | Logistics Performance | Institutional Pressure | 0.458 | 4.8 | 0.281 – 0.634 | < 0.001 | Supported |
| H2 | Logistics Performance | Business Strategy | 0.172 | 2.72 | 0.049 – 0.295 | 0.006 | Supported |
| H3 | Logistics Performance | Transportation Performance | 0.351 | 4.8 | 0.217 – 0.486 | < 0.001 | Supported |
| H4 | Sustainability | Logistics Performance | 0.907 | 13.41 | 0.872 – 0.943 | < 0.001 | Supported |
Institutional Pressure → Logistics Performance β = 0.458 indicates a moderate to strong positive influence.
Business Strategy → Logistics Performance β = 0.172 indicates a low positive influence.
Transportation Performance → Logistics Performance β = 0.351 indicates a moderate positive influence.
Logistics Performance → Sustainability β = 0.907 indicates a very strong positive influence.
In a standard normal distribution, |z| > 1.96 is statistically significant at the 0.05 level. In this table, the z-values for all paths exceed 1.96 (ranging from 2.72 to 13.41), indicating that all paths are statistically significant. Based on the table data, the structural equations for the Structural Equation Model (SEM) can be written as follows: structural equation for the dependent variable.
Logistics Performance = 0.458 × Institutional Pressure + 0.172 × Business Strategy + 0.351 × Transportation Performance + ζ1
Where:
• 0.458, 0.172, and 0.351 are the standardized path coefficients (β); and
• ζ1 (Zeta 1) is the error term in predicting the Logistics Performance variable.
Sustainability = 0.907 × Logistics Performance + ζ2
Where:
• 0.907 is the standardized path coefficient (β), and
• ζ2 (Zeta 2) is the error term in predicting the Sustainability variable.
Equations are in unstandardized form, but the data provided does not include unstandardized path coefficients (b). If available, the equations would be in the form
Logistics Performance = b1 × Institutional Pressure + b2 × Business Strategy + b3 × Transportation Performance + ϵ1
Sustainability = b4 × Logistics Performance + ϵ2
Where:
• b1, b2, b3, and b4 are the unstandardized path coefficients; and ϵ1 and ϵ2 (Epsilon) are the error terms in predicting the dependent variables (in raw scores).
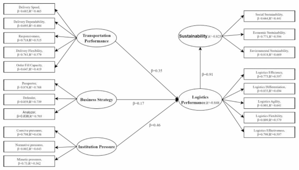
The structural equation model (SEM) results are presented in Fig. (2). Each path in the model shows standardized coefficients (β) and significance levels, indicating the strength of relationships among the latent constructs. For instance, institutional pressures (β = 0.458, p < 0.001) and transportation performance (β = 0.351, p < 0.001) have significant positive effects on logistics performance. Business strategy exerts a smaller yet significant influence (β = 0.172, p = 0.006). Moreover, logistics performance explains over 90% of the variance in sustainability outcomes (R2 = 0.907). The visual representation confirms that the empirical results support the hypothesized relationships.

The structural equation model (SEM).
The results of the measurement model are summarized in Table 3. All factor loadings exceeded the recommended threshold of 0.60, with most values above 0.75, confirming convergent validity. For institutional pressure, coercive (β = 0.798), normative (β = 0.802), and mimetic (β = 0.750) pressures were all significant at p < 0.001. Business strategy also showed consistently high loadings across prospector (β = 0.876), defender (β = 0.859), and analyzer (β = 0.838).
| Latent | Observed | β | z | p |
|---|---|---|---|---|
| Institutional Pressure | Coercive pressures | 0.798 | - | - |
| Normative pressures | 0.802 | 18.300 | < 0.001 | |
| Mimetic pressures | 0.750 | 16.900 | < 0.001 | |
| Business Strategy | Prospector | 0.876 | - | - |
| Defender | 0.859 | 23.600 | < 0.001 | |
| Analyzer | 0.838 | 22.600 | < 0.001 | |
| Transportation Performance | Delivery Speed | 0.682 | - | - |
| Delivery Dependability | 0.695 | 13.100 | < 0.001 | |
| Responsiveness | 0.718 | 13.500 | < 0.001 | |
| Delivery Flexibility | 0.761 | 14.200 | < 0.001 | |
| Order Fill Capacity | 0.647 | 12.300 | < 0.001 | |
| Logistics Performance | Logistics Efficiency | 0.773 | - | - |
| Logistics Differentiation | 0.833 | 19.200 | < 0.001 | |
| Logistics Agility | 0.801 | 18.300 | < 0.001 | |
| Logistics Flexibility | 0.809 | 18.500 | < 0.001 | |
| Logistics Effectiveness | 0.799 | 18.300 | < 0.001 | |
| Sustainability | Social Sustainability | 0.664 | - | - |
| Economic Sustainability | 0.771 | 13.900 | < 0.001 | |
| Environmental Sustainability | 0.818 | 14.600 | < 0.001 |
Transportation performance was represented by five indicators. Delivery flexibility (β = 0.761) and responsiveness (β = 0.718) were the strongest contributors, while delivery speed (β = 0.682) and order fill capacity (β = 0.647) remained acceptable, all significant at p < 0.001. Logistics performance exhibited strong construct validity, with differentiation (β = 0.833), agility (β = 0.801), flexibility (β = 0.809), and effectiveness (β = 0.799) showing robust factor loadings. Finally, sustainability was adequately represented by social (β = 0.664), economic (β = 0.771), and environmental sustainability (β = 0.818).
Overall, the CFA results indicate strong psychometric properties across all constructs, with high standardized loadings, narrow confidence intervals, and statistical significance (p < 0.001). These findings confirm that the measurement model is reliable and valid, providing a solid foundation for subsequent structural testing.
Table 4 shows that amongst the constructs, we have a good degree of reliability of our measurement model. The Cronbach's alpha (α) values range from 0.796 (Sustainability) to 0.907 (Logistics Performance), all greater than 0.70, which signifies good internal consistency. Furthermore, Average Variance Extracted (AVE) values are generally above 0.50, indicating convergent validity, except for Transportation Performance (AVE = 0.494), which is only marginally acceptable. Business Strategy had higher reliability (α = 0.892, AVE = 0.735) and Sustainability had the lowest, and was rated as acceptable (α = 0.796, AVE = 0.573). Each of these results presents a strong indication of construct reliability and validity according to the guidelines [21].
| Variable | α | AVE |
|---|---|---|
| Institutional Pressure | 0.826 | 0.616 |
| Business Strategy | 0.892 | 0.735 |
| Transportation Performance | 0.828 | 0.494 |
| Logistics Performance | 0.907 | 0.646 |
| Sustainability | 0.796 | 0.573 |
The explanatory power of the model is shown through significant R2 for the major endogenous constructs. In particular, transportation performance explained 21.7% of the variance in logistics performance (R2 = 0.217), and institutional pressure accounted for 41.8% (R2 = 0.418). Taken together, these predictors showed a total R2 of 58.3% for logistics performance, which implies solid explanatory appropriateness. Moreover, logistics performance accounted for 82.3% variance of sustainability outcomes (R2 = 0.823), indicating that it functions as an important mediating variable to translate operational advantages to the long-term sustainability effect level. The effect sizes (f2) were determined to assess the degree of impact across constructs. Institutional pressure had a large impact on logistics performance (f2 = 0.46), and there was a moderate effect of transportation performance (f2 = 0.27). Business strategy had a small but still statistically significant effect (f2 = 0.08). Importantly, logistics performance exerted a very large influence on sustainability (f2 = 0.86) as if logistics capability is a key component in the attainment of other economic, environmental, and social performance targets. These findings confirm the theoretical notion that both external institutional and internal operational performance impact the role of the logistics sustainability nexus. The predictive power of the model also justifies its use as a diagnostic tool for policy-makers and practitioners who want to analyse potential multimodal logistics readiness and sustainability leverage points in Thailand and similar emerging countries.
4. DISCUSSION
4.1. Interpretation of Findings
The study revealed that institutional pressures are the most significant drivers of logistics performance in the EEC (β = 0.458). This confirms the view of institutional theory that coercive, normative, and mimetic mechanisms shape organizational practices [11, 32, 77]. Coercive forces such as government regulations, normative pressures from industry associations, and mimetic benchmarking collectively explain why firms in emerging economies converge on similar logistics standards [10, 13].
Transport performance strongly impacted logistics outcomes (β = 0.351), indicating the increased relevance of multimodal integration for reliability and flexibility of delivery [7, 14, 42]. Similar findings in Australia and ASEAN contexts emphasize that multimodal terminals and risk-optimized transport can enhance not only cost-efficiency but also sustainability [8, 52].
While the coefficient for business strategy (β = 0.172) was small, its importance supports the Miles and Snow typology, where hybrid approaches match turbulent conditions [25, 26, 47]. Firms using the strategic flexibility of logistics are better prepared to adopt digital and green practices, as shown in recently reported evidence on the adoption of Industry 4.0 [46, 69].
Lastly, logistics performance significantly and positively impacted sustainability outcomes (β = 0.907), supporting the idea that efficiency, agility, and differentiation directly drive changes in environmental, social, and economic processes [34, 35, 56, 78]. Analogous evidence has been produced from green supply chain settings, suggesting that resilience and agility serve as key mediators of institutional pressures on sustainability [12, 51].
4.2. Theoretical Implications
This study enriches institutional theory by confirming that multiple institutional dimensions jointly influence logistics transformation in emerging markets [11, 45]. Unlike earlier ASEAN studies that considered drivers separately, this work integrates institutional and strategic factors into one SEM framework [17, 27].
The mediating role of logistics performance strengthens institutional isomorphism theory, showing that external pressures translate into sustainability only when internal logistics capabilities are robust [9, 48]. Moreover, applying SEM in a multimodal corridor expands methodological contributions to logistics research [22-24].
By linking institutional and strategic perspectives, the study also contributes to strategic management theory, aligning with calls to embed sustainability and digitalization into logistics strategy [29, 40].
4.3. Policy and Managerial Implications
For policy-makers, the results suggest the importance of multi-layered institutional interventions. Emissions and reporting regulations (coercive) must be tempered by industry-led codes (normative) and model-firm benchmarking (mimetic) to drive multimodal adoption [2, 54, 65]. As with PPP-directed sustainability programs across the globe, this requires integrated governance in the EEC [54, 67]. (For management: institutional forces can be redefined as possibilities for differentiation, not barriers). Companies with business strategies that suit institutional expectations may use multimodal infrastructure, advanced technologies, and big data analytics to be competitive and sustainable [15, 50, 79]. Co-operations centred on sustainability and digital platforms are creating new perspectives for strategic partnerships, too [35, 80].
4.4. Research Limitations and Future Directions
First, the sample was limited to Pathum Thani Province, reducing generalizability across Thailand and ASEAN [6, 49, 58]. Future studies should test the model in multiple industrial corridors to capture broader institutional variation [4, 5].
Second, the cross-sectional design restricts causal inference; longitudinal studies could better trace institutional dynamics [21, 22]. Third, the study relied on perceptual survey data; operational and emissions data could provide stronger validity [9, 28].
Future work should also compare ASEAN contexts with other regions to identify whether institutional convergence fosters similar sustainability outcomes globally [3, 17, 33]. Additionally, integrating digital twin technologies and AI-enabled logistics offers promising directions for resilience and adaptability [50, 81, 82].
CONCLUSION
This study shows how institutional pressures, business strategies, and transportation performance interact to affect the logistics performance and sustainability of the Eastern Economic Corridor of Thailand. Institutional forces have the largest effects, and logistics performance is the key enabler translating strategic and infrastructural capabilities into sustainability outcomes. In doing so, the study develops an understanding of how adaptive strategies and governance coherence promote transformation in emerging economies by synthesizing institutional theory with the Miles and Snow typology. The validated SEM model provides strong evidence for multimodal logistics advancement. Maintaining competitiveness in the long term will necessitate regulatory–strategic alignment and also digital innovation with multimodal efficiency. Policymakers need to improve synergy among sectors and provide incentives for green logistics transitions. Although the scope and data design are not without limitations, the framework offers a rich basis for future longitudinal, multi-regional, and technology-driven research on sustainable transport systems, which balances institutional rigor and strategic agility.
AUTHORS’ CONTRIBUTIONS
The authors confirm contribution to the paper as follows: P.W.: Contributed to the study in terms of conceptualization, data collection, and preliminary analysis; K.M.: as corresponding author, led the research design, supervised the process, and drafted the manuscript; P.S.: Supported the literature review, data analysis, and visualization. All authors contributed to the interpretation of results and approved the final manuscript.
LIST OF ABBREVIATIONS
| AVE | = Average Variance Extracted |
| BS | = Business Strategy |
| CFI | = Comparative Fit Index |
| CFA | = Confirmatory Factor Analysis |
| CR | = Composite Reliability |
| DC | = Dynamic Capabilities |
| EP | = Economic Performance |
| EnvP | = Environmental Performance |
| IFI | = Incremental Fit Index |
| IP | = Institutional Pressure |
| LP | = Logistics Performance |
| MC | = Managerial Commitment |
| MO | = Market Orientation |
| NFI | = Normed Fit Index |
| NNFI | = Non-Normed Fit Index |
| PNFI | = Parsimonious Normed Fit Index |
| RMSEA | = Root Mean Square Error of Approximation |
| RFI | = Relative Fit Index |
| SEM | = Structural Equation Modeling |
| SP | = Sustainability Performance |
| SocP | = Social Performance |
| TLI | = Tucker–Lewis Index |
| TP | = Transportation Performance |
CONSENT FOR PUBLICATION
All participants were informed of the study's purpose and provided voluntary consent prior to participation.
AVAILABILITY OF DATA AND MATERIALS
The data supporting the findings of this article is available in the Google Drive repository at: https://drive.google.com/file/d/1PIuQigyb3i_g7-FetLC-p2GWmccZlrtM/view?usp=sharing.
ACKNOWLEDGEMENTS
The authors would like to sincerely thank all the participants who generously gave their time to complete the survey used in this study. Their thoughtful responses and insights were invaluable to the development of this research. Without their cooperation and willingness to share their experiences, this study would not have been possible.
We also extend our appreciation to the organizations and associations that facilitated access to respondents across various logistics and manufacturing sectors. Their assistance significantly contributed to the data collection process and the robustness of our findings.

